欢迎来到镇华建设集团有限公司官网!

新闻资讯 /news center

当前位置:首页 > 新闻资讯 > 行业动态

控标的那些事!太无奈

点击:983        添加时间:2020-07-08        来源:网络       

所谓控标是指:对招标要求采取的一种程序性导向控制,该导向本意是有利甲乙双方,且相对合理构建项目建设要求或选型标杆、技术指标参数等等。然而,随着博弈的加深,这已经被玩坏了,变成了排挤对手赢单的工具。

控标分排他性控标或消弱性控标,排他性控标就是一招制敌,排除他人,比如你资质不够,参数达不到,直接废标出局,消弱性控标就是砍你几刀,不让你致命,但绝对让你站不起来,直到失血丢单。控标从另外的角度又演化成墙与坑。墙就是壁垒,障碍,明目张胆,容易识别,但难以破解;坑就是各种程序漏洞,各种文字误导,难以识别,但相对容易破解。有道是:新手死于墙,老手死于坑,总有一款适合你。

俗话说:常在河边走哪有不湿鞋,这样的河在哪儿,我来一打。标场是什么概念,投标有风险,一次就溺亡,是投标人的修罗场。

最近朋友圈里对低价中标、1元中标、0元中标人人喊打,无奈,迫于政治正确,我也发声,打,给我往死里打。打完以后就能把所有投标的问题解决了? 就如同一个青春发育的少年,今天出了问题打一顿,明天不顺眼骂一顿,后天叛逆了关他禁闭,这样的搞法只会让他猥琐发育,事实上,招投标正在经历一场畸形发育。

畸形发育特征一:技术参数、非技术参数乱入

技术参数控标,又称参控是最常见的控标手段,过去的参控都是特定指向的指标,明眼人一看就知道是某某厂商,某某设备的东西,做得这么明显已经没有体现控标的技术含量了。现在已经升级了,做得更加隐晦,放一大段文字,把一些指标集约在一起,粗粗一看,好像都能沾上边,可以满足,细细一看,还是某某厂家才能满足。这还不算过分,最过分的是一些非技术参数来控标,比如外观,框架结构都用于控标,一个朋友为了投标,连夜在深圳找了家模具厂去开模。

畸形发育特征二:索要各种资质、特殊证明及各类文件

最近有一个案例,系统资质控标被投诉成功,大家欢天喜地,然并卵,限制性条款确实拿掉了,但成为加分项条款还不是一样玩死你?现在一个豆大的标索要的资质都五花八门,更不要说汗牛充栋的超级大标了。

 畸形发育特征三:标书要求随意混搭,前后矛盾,或有意或无意制造困惑,也不管人家受得了受不了

很多标书的操刀手打开一份招标文件,里面的要求感觉就是ctrl+C,ctrl+V,然后在这个基础上修修改改,缝缝补补,造成整个标书多处前后矛盾,或许就是有意无意制造的烟雾弹。你在标前会去问他吧,解释起来也是一头雾水,歧义百出,让我想起了赵本山的小品,地上一个猴,树上七个猴,既可能是七个猴,还可能是骑一个猴。你以为一共是8个猴,投完标以后,人家又说是9个猴,因为怀孕一个猴。

招投标畸形发育的肇因可以说各打50大板,既有法制的不健全,程序的不严谨,专业采购体系和专业人士的长期缺位。也有我们传统的厚黑生意文化,黑白猫论的销售思维,和野蛮销售的作祟。于是招标人盲目建立更高的、不切实际的门槛,更尖锐的要求,投标人手段也只能是百花齐放,怎么顺手怎么来,各种你懂的应标手段大行其道。两种力量的纠缠博弈,最终导致我们项目不能良好地实施,久而久之,甲乙双方各自吞下了苦果,一年复一年,花开又花落,终于成为一种结构性问题,积重难返

于是……

87号令终于来了,朋友圈一下刷屏了。我也顺带跟朋友聊了一下,无论大厂商还是小公司,大家的评价是积极的一面多于消极的一面。

然而,最近国家发改委网站挂出了这个东东:《关于修改〈招标投标法〉〈招标投标法实施条例〉的决定》(征求意见稿),现向社会公开征求意见。

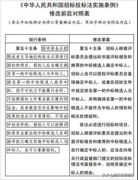
其中一个爆炸性的修订是:第55条(黑体字部分为将来草案)。

然后很多微信冠以:“第一名不能中标,甲方有权选定中标人”这样耸人听闻的标题,一下子炸开来锅。这个时候很多专家也三缄其口,冷眼旁观,因为太多的信息不明朗,现在深入解读意义不大,不过,这里有两个背景可以小窥一下:

第一就是响应国家“放管服”改革:“放”即简政放权,降低准入门槛。“管”即公正监管,促进公平竞争。“服”即高效服务,营造便利环境

发改委决定从《招标投标法》到《实施条例》重塑招投标秩序,从顶层法律到底层法规来一次大调整,其决心是很大的,基于“放管服“其本意也是良好的。

其二就是87号令的颁布,我记得这项法规颁布之前,朋友圈都在转一些低价中标消息,什么1元中标,1分中标,0元中标,还有各种恶意控标手段,我有一种大事不好的感觉,这在“放管服”这个大环境下是及其政治不正确的。

颁布后我连夜看了两遍,果然,以后商务墙难以立足了(商务的限制放松了),恶意低价冲标,非诚信应标都难以大行其道了,比如第60条:“评标委员会认为投标人的报价明显低于其他通过符合性审查投标人的报价,有可能影响产品质量或者不能诚信履约的,应当要求其在评标现场合理的时间内提供书面说明,必要时提交相关证明材料;投标人不能证明其报价合理性的,评标委员会应当将其作为无效投标处理。”

有朋友问:这种中国式招投标的畸形发育是不是意味着就结束了呢?

对于这个问题我却犹豫了,因为这个问题非常不好回答,前面我讲过这已经是结构性的问题,里面参与太多的博弈,但是恶意的显性商务控标或低质量应标、非诚信应标、恶意低价冲标的现象可能会降低,会降低到什么程度不得而知。但这些法规的条款字里行间,总感觉有一种拿捏权衡的感觉,这样在各种投标实例当中,具体会是什么结果很难料。

那,我们又如何去做好我们的投标呢?

我觉得……做好你自己就可以啦。

这不是开玩笑,无论各种法律法规怎样,结构性问题深度如何,但总体是往好处走的,做好你自己就是做到:这个标我投了,我无憾。

侵权请联系删除!


备案号: 豫ICP备19033485号-1 | 技术支持:夜猫网络